
作者:鑫和環保 發布時間:2024-06-21
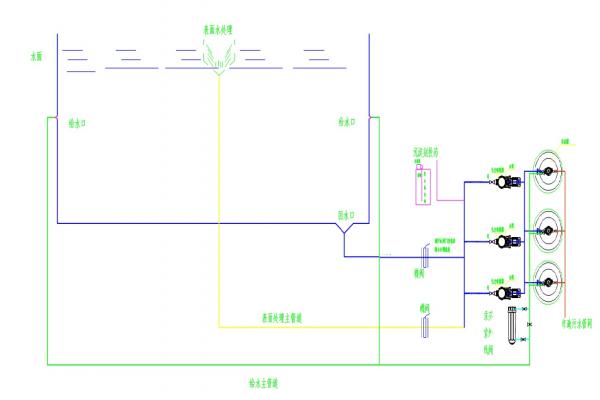
該景觀水面積約3000M²,水深h=0.7m ,容量約2100m³。景觀水循環周期設為36h/圈、則每小時處理量為60立方/h。根據以上參數現在選擇石英石過濾器φ1200mm,該設備有效過濾面積1.13m²,濾層厚度≥800mm。率速為20m/s.單臺處理量約22.6m³/h,所以較終選擇的過濾器22.6*3=68m³>60m³/h。滿足既定設計要求。
工藝流程為:凈水工藝流程。
該流程通過布管施工可以實現水面的漂浮物過濾凈化,增大水體的清澈度,讓陽光直射水體,同時底部水口可以去除池水中不的顆粒懸浮物,配以紫外線殺菌系統去水中的有害物質,同時設備匹配自動反沖洗設備無需人工看護。節省成本。
![[s]極速截圖202104221437.jpg](/d/file/news/info/small3352dc895d7b4b2129c88e3250922814.jpg)
曝氣增氧工藝通過風泵可以將新鮮的空氣中的氧氣帶入水中,從而促進氨氮的分解,解除水體因為營養物質的累積造成富營養化,從而在光合作用下,爆發藻類危機。同時能加速亞硝酸鹽的分解更有利于水體的健康。
![[s]2.png](/d/file/news/info/small6a54a625047e66347a31b12c0a207936.jpg)
上一篇:返回列表
相關推薦
相關產品
微信咨詢
獲取報價
銷售熱線
銷售熱線:132 5356 8317